学校新闻

首页 > 学校新闻 > 正文

学校新闻

徐勇教授当选为中华医学会糖尿病学分会常务委员

作者:图文/ 内分泌与代谢内科 审核人:王伊  发布时间:2025-10-18  来源:附属医院   点击:

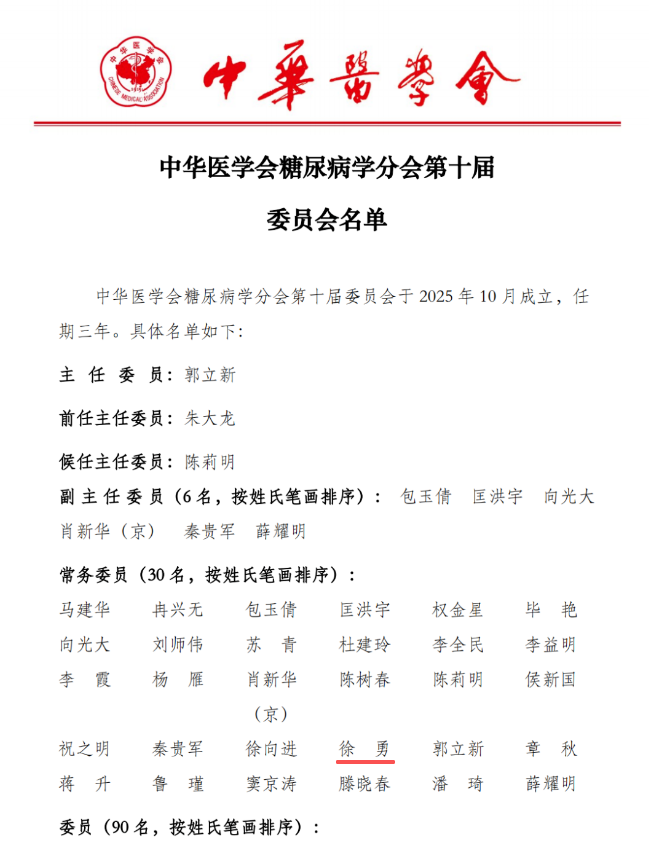
1017日,中华医学会糖尿病学分会第十届委员会换届选举在北京圆满举行。西南医科大学附属医院徐勇教授当选为中华医学会糖尿病学分会常务委员。标志着学校附属医院代谢性疾病学科实力再上新台阶!

西南医科大学附属医院内分泌与代谢内科自1990年创立以来,已发展成为西南地区慢病防治的核心力量。科室建有代谢性血管病四川省重点实验室、川渝重点实验室、四川省糖尿病与代谢疾病临床研究中心、国家标准化代谢疾病管理中心(MMC)省级中心、国家临床重点专科等多个高能级科研与诊疗平台。科室在糖尿病、肥胖、甲状腺疾病医教研等方面处于省内领先地位,年门诊量超10万人次,形成了院内院外联动的慢病全生命周期管理体系,为区域居民健康保驾护航。

徐勇教授的当选,不仅是个人荣誉,更是西南医科大学在糖尿病与代谢疾病领域长期深耕、持续创新的集中体现。未来,学校及附属医院将继续以科学创新和人才培养为牵引、以人民健康为己任,奋力书写慢病管理与区域医疗中心高质量发展的新篇章。



上一条:西南医科大学校友会遂宁校友分会召开成立大会
下一条:附属医院神经外科专家受聘德国维尔茨堡大学阿沙芬堡医院兼职博导

学校地址:(忠山校区)泸州市忠山路3段319号

(城北校区)泸州市龙马潭区香林路1段1号

Address:(Zhongshan Campus) No. 319, Section 3, Zhongshan Road, Luzhou City.

(Chengbei Campus) No. 1, Section 1, Xianglin Road, Longmatan District, Luzhou City.

联系电话Phone:0830-3161222  传真Fax number:0830-3161222

邮编Postcode:646000

版权所有:西南医科大学   网站备案编号: 蜀ICP备15017517号

川公网安备 51050402000138号